
Warum ein Frequenzwandler?
Wer kein Bock auf Kabeltrommel hat, oder sich auf dem Acker die Finger
an den ziemlich unmöglichen RA-Handrädern wund dreht, ruft nach
einem Batterieantrieb. Das TAL hat einen Synchronmotor, der hat seine guten
Seiten: Laufruhe, Konstantdrehzahl. Leider auch seine schlechten wie z.B.
die Abhängigkeit vom Wechselstrom. In der vorliegenden Baubeschreibung
stelle ich einen Frequenzwandler vor, der sich mit einfachen Mitteln und
geringen Materialkosten bauen und ins Motorgehäuse der TALxM-Teleskope
integrieren lässt.
Allgemeines
Als Platine dient eine Lochstreifenplatine mit den Abmessungen 50x66mm und Raster 2,5mm. Der fertige Frequenzwandler kann anstelle der LED-Platine des TAL-Teleskopes eingebaut werden, somit wird nur eine Batterie oder ein Akku ans TAL angeschlossen. Der Kabelsalat wird somit minimiert.
Ganz Geschickte können einen kleinen 12V Akku mit Ladebuchse und
ggf. Umschalter auf Fremdakku ins Gehäuse integrieren, so könnte
das TAL sofort nach der Aufstellung eingeschaltet werden. Die Stromaufnahme
des Wandlers im Nachführbetrieb liegt bei ca. 200mA. Die Leistungsaufnahme
des Syncronmotors liegt also bei etwa 2,5 Watt. Dies kann aber von "TAL
zu TAL" unterschiedlich ausfallen. Es gibt eine gewisse Streuung.
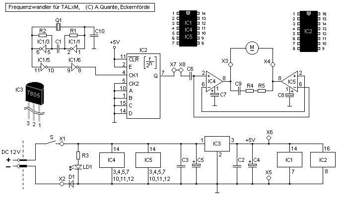
Die Schaltung (siehe Bild 1):
Als Taktgeber dient ein Quarz (Q1) in Oszillatorschaltung mit IC1, das als Ausgang ein 5V Rechtecksignal liefert. IC2 ist ein programmierbarer Frequenzteiler. Das von IC1 kommende Signal wird vielfach geteilt, bis am Ausgang von IC2 ein 5V Rechtecksignal mit einer Amplitudendauer von 20ms bzw. 50Hz heraus kommt. Das 50Hz Signal treibt einen Gegentaktverstärker, der aus IC4 und IC5 aufgebaut ist. Die Ausgänge der Gegentaktverstärker speisen direkt den Synchronmotor des TALs.
Inzwischen habe ich das Schaltbild um die Skotty Diode D1 erweitert.
Dieser Diodentyp hat einen sehr kleinen Spannungsabfall (<0,2V). Die
Stromversorgung sollte möglichst mit einem verwechslungssicheren Stecksystem
am TAL-Gehäuse sowie am Akku ausgestattet werden. Der Orginal TAL-Stecker
ist zwar verwechslungssicher, aber von so schlechter Qualität (Wackelkontakte)
das er ausgetauscht werden sollte. Wird bei eingebauter Verpolschutzdiode
mal Plus und Minus verwechselt, dann hat das keine Folgen, sollte dies
einem jedoch ohne eingebaute Diode passieren, dann sitzen die Siliziumkollegen
am Lagerfeuer..... also mit Diode ist im Dunkeln einfach besser!
Bild 1, Schaltbild 12V/50Hz Frequenzwandler
1. Arbeitschritt - Platine vorbereiten
Zuerst wird die Platine abgeschnitten. 26 Lochstreifen mit einer Länge von 19 Rastern werden benötigt. Die Platine wird mit der Kupferseite nach oben auf den Tisch gelegt, dann werden alle zu trennenden Streifenabschnitte mit z.B. einem Edding-Faserstift markiert. Als Vorlage dient hierzu Bild 3. Die hellen Stellen markieren hier die ausgetrennten Stellen in den Leiterbahnen.
Nachdem die Vorlage nochmals mit der markierten Platinenrückseite verglichen wurde (ich kann das nur empfehlen...), kann mit dem Trennen der Kupferstreifen begonnen werden. Man kann hierzu einen 3mm Bohrer verwenden, es gibt aber auch spezielle Trennwerkzeuge zu kaufen. Ich habe mir aus einem billigen 4mm Schraubenzieher aus der Baumarkt-Ramschkiste ein Trennwerkzeug (Bild 2) selbst gebaut, indem ich die Klinge entsprechend zugefeilt habe.
Bild 2, Der Kupferbahnkiller
Wichtig ist, das alle abgelösten Kupferteile von den stehenbleibenden Kupferstreifen abgeschnitten werden. Man sollte anschließend die Kupferseite etwas über feinkörniges Schleifpapier scheuern um überstehende Teile abzuschleifen. Mit einem feinen Schraubenzieher schabt man dann die Zwischenräume der Leiterbahnen sauber. Bevor die Platine nun bestückt wird, müssen die beiden 4mm Bohrungen zur späteren Befestigung des Wandlers gebohrt werden.
2. Arbeitschritt - Drahtbrücken einlöten
Bevor mit dem Einlöten der Drahtbrücken begonnen wird, sollte man auf der Bauteilseite gemäß Bild 4 alle Drahtbrückenwege zunächst einmal mit Edding-Stift aufzeichnen. Sind alle Drahtwege aufgezeichnet und mehrfach mit der Vorlage verglichen worden, kann mit dem Einlöten begonnen werden. Als Drahtbrücken eignet sich blanker Kupfer- oder Silberschaltdraht. Die Anordnung der Drahtbrücken ist auf Bild 4 dargestellt.
Nach dem Einlöten aller Drahtbrücken empfiehlt es sich eine Überprüfung der Verbindungen durchzuführen und die Kurzschlußfreiheit zwischen X1 und X2 zu messen. Eine Besonderheit sei hier noch erwähnt: Die lange Drahtbrücke ganz rechts auf Bild 4, von IC3 Pin1 kommend nach Lötpin X1, wird am besten auf der Bauteilseite an X1 angelötet. Auf Bild 3 sind die Leiterbahnenunterbrechungen auch als helle Felder auf der Bauteilseite dargestellt.
Wichtig! Auf der Lötseite sind auch kleine Brücken (5 Stück im Bereich von IC1 und IC2) einzulöten, praktischerweise kann man dies aber ohne Draht erledigen und die Leiterbahnen mit etwas mehr Lötzinn verbinden.
Noch mal wichtig! Die Drahtbrücken, die später unter den IC-Fassungen von IC1 und IC2 verlaufen, auf keinen Fall vergessen!!
Bild 4, Bauteilseite mit Drahtbrücken und Lötstiften
(zum vergrössern anklicken)
3. Arbeitschritt - Bauteile einlöten
Zuerst werden die beiden Fassungen für IC1 und IC2 eingelötet. Ungeübten sei gesagt, wer das schafft packt den Rest auch! Dann folgen die anderen kleineren Bauelemente wie Kondensatoren und Widerstände. Achtung! Auf richtige Polarität der Tantal- u. Elektrolytkondensatoren achten. Jetzt noch schnell IC3, Diode und den Quarz eingelötet, dann können als vorletzte Bauteile IC4 und IC5 eingelötet werden. Diese ICs müssen deshalb eingelötet werden, weil sie einen Teil ihrer Verlustwärme über die Massepins an die Leiterbahnen abgeben.
Wichtig: Zwischen Lötpin X7 und X8 ist eine Brücke einzulöten. (diese Brücke entfällt bei einer Erweiterung EZB2 mit Handsteuerbox)
Für die Lötpins eignen sich sehr gut diese kleinen 1mm Stecker mit Lötanschlußfahne. Bei meinem Wandler habe ich aus diesen Steckern eine kleine Steckbrücke zusammengelötet.
Bevor IC1 und IC2 in die Fassungen gesteckt werden sollten alle Bauteile noch einmal sorgfältig auf ihre korrekte Plazierung gemäß Bild 5 überprüft werden. Die Lötseite wird anschließend sorgfältig überprüft. Am besten noch mal die Freiräume zwischen den Leiterbahnen sauber kratzen. Dann noch mal mit einen Durchgangsprüfer/Ohmmeter alle Leiterbahnen auf Kurzschlussfreiheit prüfen.
Bild 5, Bauteilseite mit allen Bauteilen (zum vergrössern
anklicken)
4. Arbeitschritt - Inbetriebnahme
Noch sind IC1 und IC2 nicht in den Fassungen, es wird zum ersten Mal 12V Spannung an die Schaltung gelegt.Plus auf Lötpin X1 und Minus auf Lötpin X2. Nun muß, gegen Pin 2 gemessen, am Pin 3 von IC3 eine Spannung von 5V anliegen. Es kann auch schon die LED zu Testzwecken eingelötet werden, am besten aber auf der Bauteiloberseite. Dabei aber nicht die Pins abschneiden, da diese LED später vor dem Einbau ins Motorgehäuse des TALs auf die Lötseite gelötet werden muß, die genaue Drahtlänge (ca.2cm) ist von den Abstandhülsen abhängig die zur Platinenbefestigung verwendet werden.
Zum Einsetzten von IC1 und IC2 wird die Spannung abgeklemmt. Es ist soweit, alle Bauteile sind drauf (ganz Vorsichtige prüfen noch mal alles...) Jetzt noch mal volle Konzentration bei der Polarität Plus an X1 und Minus an X2. Wenn die Diode D1 richtig herum eingebaut wurde, passiert dem Wandler bei Verpolung nichts. Also Einbaurichtung der Diode überprüfen.
Zwischen den Lötpins X3 und X4 sollte jetzt eine Wechselspannung von ca. 12V zum messen sein.......wie bitte? Nichts? Null Volt? Ruhig Blut! Flasch Bier trinken und das Messgerät auf AC stellen, dann noch mal versuchen. Falls immer noch nichts passiert, Tass Kaff trinken und Fehler suchen... he, die Schaltung funktioniert, ehrlich - hab jetzt schon drei Stück erfolgreich gebaut!
Normalerweise läuft der Frequenzwandler jetzt. Vor dem Einbau ins Motorgehäuse sollte aber doch noch ein Probelauf mit Motor durchgeführt werden, dazu werden die Motordrähte an der vorhandenen LED-Platine ausgelötet oder abgeknipst (letzteres geht einfacher, da die Drähtchen erdbebensicher eingelötet sind). Die losen Motordrähte werden nun an X3 und X4 angelötet, man kann auch so kleine Stecker für 1mm Pins verwenden. Nun sollte das vertraute Rumpeln des TAL-Motörchen zu hören sein, fast so wie eine kleine Betonmischmaschine, nur leiser und vor allen ganz ohne Netzanschluss!
IC4 und IC5 werden warm. Es ist zwar nicht unbedingt nötig, aber
besser ist es wenn man auf diese ICs mit Sekundenkleber einen Kühlkörper
aufklebt (Typ siehe Bauteilliste). Ich habe den Frequenzwandler zwar schon
stundenlang ohne Probleme betrieben, aber jedes Grad kühler verlängert
die Lebenszeit der Halbleiter.
5. Arbeitsschritt - Einbau ins Motorgehäuse
Vor dem Einbauen wird die Leuchtdiode auf der Lötseite eingemessen und eingelötet. Die Einbaulage zeigt Bild 6:
Bild 6 : Einbaulage der Leuchtdiode
Die kleine TAL-Platine mit der LED wird ausgebaut. Der Frequenzwandler wird mit längeren Distanzhülsen (20mm) und längeren M3 Schrauben (25-30mm) im Motorgehäuse befestigt. Eine Einbaulage zeigt das Bild 6.
Sollten die Anschlussdrähte an die Pins festgelötet werden, so müssen zumindest die Motordrähte an Pin X3 und X4 vor dem Einbau angelötet werden. Die Verdrahtung der Stromversorgung / Schalter wird nach Schaltbild / Bild 1 ausgeführt.
Wer auf Nummer sicher gehen will, sprüht den Frequenzwandler vor
dem Einbau mit Platinenschutzlack ein, dies verhindert ein Anlaufen der
Kupferteile. Vor dem Aufsprühen des Schutzlacks sind aber die Lötpins
mit z.B. Kabelisolationsstückchen abzudecken.
Beim Hantieren mit den Motordrähten sollten man behutsam vorgehen,
wenn die am Motor abreißen, braucht man unter Umständen einen
neuen Motor.
Anmerkung: Auf den Bildern ist für IC3 ein 1 Ampere Typ aus meiner Krabbelkiste zu sehen. Die Lötpins X5 bis X8 sind für den Anschluss der Handsteuerbox EZB2 vorgesehen.
Für den Wandler reicht aber der kleine 100mA Typ den ich in der Bauteilliste angebe.
Die Bauteilliste:
|
|
|
Conrad Elektronik |
|
Reichelt Elektronik |
|
|
|
|
|
|
|
|
|
|
|
|
|
|
|
|
|
|
|
|
|
|
|
|
|
|
|
|
|
|
|
|
|
|
|
|
|
|
|
|
|
|
|
|
|
|
|
|
|
|
|
|
|
|
|
|
|
|
|
|
|
|
|
|
|
|
|
|
|
|
|
|
|
|
|
|
|
|
|
|
|
|
|
|
|
|
|
|
|
|
|
|
|
|
|
|
|
||
|
|
|
|
|
||
|
|
|
|
|
||
|
|
|
|
|
||
|
|
|
|
|
|
|
|
|
|
|
|
||
|
|
|
|
|
|
|
|
|
|
|
|
||
|
|
|
||||
|
|
|
||||
|
|
|
||||
|
|
|
Conrad und Reichelt sind natürlich nur ein Vorschlag und die Preise ohne jede Gewähr. Interessant ist jedoch so mancher Preisunterschied....... Mein Tip: Reichelt anrufen, Katalog anfordern. Tel. 04422/955-0.
Als Stromversorgungsstecker habe ich bei meinem TAL übrigens das "Neutrik Power Con®" Steckersystem von Conrad Elektronik verwendet. Kann nicht unbeabsichtigt abgezogen werden und ist absolut wacklerfrei. Einbaustecker Best.Nr. 73 89 55 / 7,95DM. Kabelstecker Best.Nr. 73 98 47 / 16,50DM. Diese Verbindung ist nicht ganz billig, und ich mußte für den Einbaustecker etwas aus dem Gehäuse ausfeilen. Es geht aber auch mit anderen Steckern, Hauptsache verwechslungsfrei.
Hier eine Variante, wie Marc-Anton Kehr seinen Stromversorgungsstecker modifiziert hat!
Wer mit den Orginalsteckern zufrieden ist kann natürlich weiterhin diese verwenden.
Achtung bei Feilarbeiten am Gehäuse - Alle mechanischen Teile gut
abdecken, es dürfen keine Metallspäne in die Lager oder die Schneckenwelle
gelangen!
Ach ja...
Den Frequenzwandler habe ich mir gebaut, um den Kabelsalat des Nächtens zu vermeiden. Ein externer Wandler ist zwar schön zu haben, kann aber auch nerven. Warum soll diese Idee also in meiner Schublade verkümmern, wenn immer mehr TAL-Anhänger sich so ein Dingens wünschen. Der Frequenzwandler kann gerne von privat, jedoch nicht für gewerbliche Zwecke, nachgebaut werden.
Für die Funktion von nachgebauten Frequenzwandlern übernehme ich keine Gewährleistung
Viel Erfolg beim Nachbauen.
Nachbauerfolge anderer TAL-Besitzer gibts
es hier!
Siberische Grüße
Armin Quante